乐动体育 LD体育乐动体育 LD体育乐动体育 LD体育原文标题:2022年我国压力检测仪器仪表行业市场现状分析,下游应用行业广泛「图」
仪器仪表是指科学技术上用于实验、计量、观测、检查、计算各种物理量、物质成分、物性参数等的精密器具或设备。压力检测设备属于仪器仪表中的热工仪器仪表。压力仪器仪表主要分为压力控制仪器仪表、压力检测一起仪表与其他仪器仪表。

压力检测仪表可划分为工作级、标准级、基准级等三类。其中,基准级通常是国家级LD乐动体育标准仪表,标准LD乐动体育级通常是省市级标准仪表,工作级则通常是普通工业现场使用仪表。

近年来,国内外陆续出台多项法律法规和相关产业政策推动了仪器仪表行业及其上下游产业持续、稳定、快速的发展,为企业经营提供了良好的环境和机遇。2022年初,国务院印发了《计量发展规划(2021-2035年)》,全面开启计量事业发展新征程。为全面贯彻落实这一重磅规划,13个省及直辖市结合自身实际情况,陆续出台贯彻落实的实施意见。22年9月7日国务院常务会议提出以政策贴息、专项再贷款等一系列“组合拳”,来支持制造企业对设备进行更新改造。此次贴息贷款政策覆盖高校、职业院校、、中小微企业等九大领域的设备购置和更新改造,总体规模为1.7万亿。

压力检测仪器仪表行业产业链上游原材料包括传感器、AD转换器、单片机、液晶、电源模块、线路板等电子元器件和金属材料、塑料件等,乐动体育乐动体育其中传感器是核心元器件。下游应用主要是对各种工业现场压力的测量及各种压力仪表的校准与测试。

传感器是压力检测设备上游核心原材料,近年来我国传感器市场规模保持稳定上升态势,据统计,2020年中国传感器市场股规模为2510亿元,同比上涨14.66%,乐动体育年均复合增长速度为15.32%。预计2021年中国传感器市场规模约为2951.8亿元。

随着我国国民经济的快速发展和高新技术产业的迅速成长,我国仪器仪表行业近年来一直保持比较好的增长态势,产业规模已经成为国际上行业规模最大的国家之一。据统计,2021年我国仪器仪表制造业营业收入达到9101.4亿元,同比增长18.82%,截至2022年1-10月我国仪器仪表制造业营业收入为7596.7亿元,同比增长12.26%。

根据中国仪器仪表学会统计数据,2009年我国数字压力检测仪器仪表市场容量为22.0亿元,2010年达到24.9亿元,预计2011-2015年我国数字压力检测仪器仪表市场容量分别为27.4、30.0、32.9、36.1、40.3亿元,2009-2015年复合增速为10.6%;2020年受疫情影响市场规模为53.9亿元,截至2021年我国数字压力检测仪器仪表市场规模为56.6亿元。

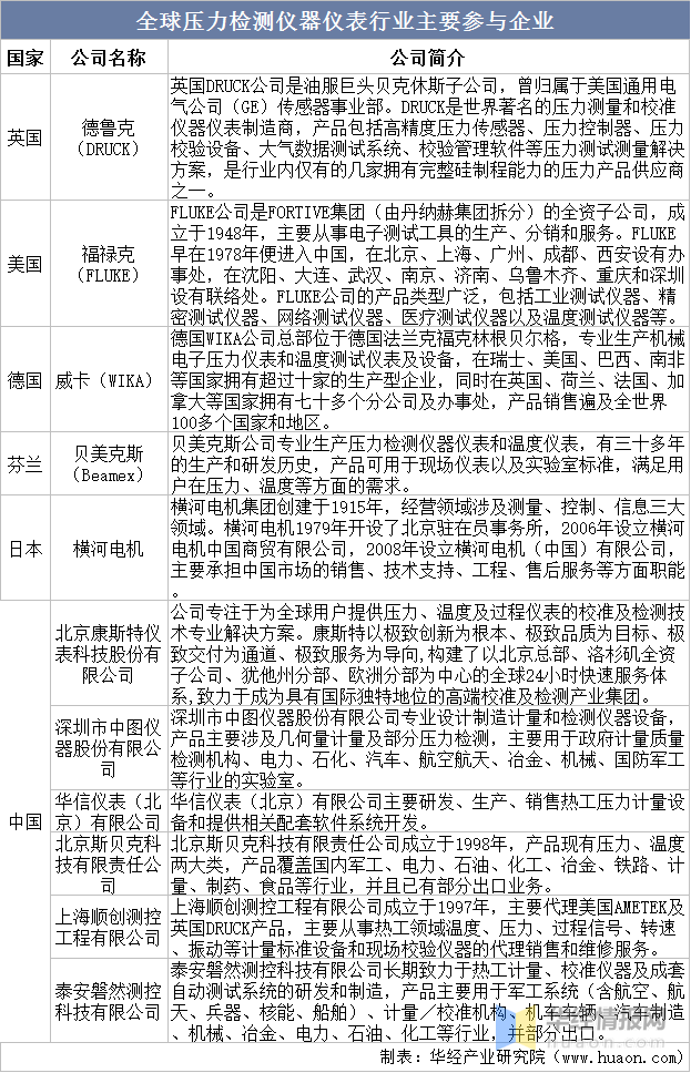
发达国家的工业自动化仪器仪表企业一般包括跨行业综合性集团、专业大型跨国公司和专业中小企业三种类型。跨行业综合性集团通过兼并收购成为行业领头羊,产品性能优秀,品类众多,全球市占率较高;国内企业由于起步较晚,技术研发能力和资金实力相对知名外企来说较为弱小,因此长期以来,仅能占据较小的国内市场份额。但随着以康斯特为代表的国内企业通过针对若干细分领域的“尖刀”型研发投入,以客户需求为导向不断改进产品性能,同时由于国内企业更贴近国内客户,可以配备更为完善的售后服务,因此在与国外企业的竞争中,国内企业逐渐体现出一定的竞争力,有望逐步实现进口替代。

北京康斯特仪表科技股份有限公司专注于为全球用户提供压力、温度及过程仪表的校准及检测技术专业解决方案。公司专家在全国压力计量技术委员会、全国温度计量技术委员会、全国压力标准委员会和全国校准方法标准委员会担任委员。近年来康斯特业绩收入增长稳定,截至2022年上半年康斯特营业收入为1.69亿元,同比增长14.99%,其中数字压力检测产品收入为1.21亿元,同比增长8%,占比营业总收入的71.60%。

压力检测仪表是仪器仪表产品的重要组成部分,是保障重化工业生产的必要装备。2009年以来我国数字压力检测仪器仪表行业的发展较为迅猛,国防系统、医疗、食品、气象等行业领域也大量使用压力检测仪表,未来几年在石油、化工、电力、冶金等行业持续发展的带动下,数字压力检测仪器仪表行业仍将保持稳健的发展态势,市场容量不断扩大,发展前景良好。
原文标题:2022年我国压力检测仪器仪表行业市场现状分析,下游应用行业广泛「图」
华经产业研究院对压力检测仪器仪表行业发展现状、行业上下游产业链、竞争格局及重点企业等进行了深入剖析,最大限度地降低企业风险与经营成本,提高企业竞争力;并运用多种数据分析技术,对行业发展趋势进行预测,以便企业能及时抢占市场先机;更多详细内容,请关注华经产业研究院出版的《2022-2027年中国压力检测仪器仪表行业发展监测及战略研究报告》。返回搜狐,查看更多