网站首页
关于我们
资讯动态
返回
公司动态
行业动态
产品中心
返回
测绘仪器专区
三坐标测量机
制样设备
显微镜
人力资源
none
none
网站首页
关于我们
资讯动态
返回
公司动态
行业动态
产品中心
返回
测绘仪器专区
三坐标测量机
制样设备
显微镜
人力资源
资讯动态
公司动态
行业动态
您当前的位置:
首页
>
资讯动态
LD乐动 乐动体育创新软实力不容小觑
2023-09-25
“今天上午,我还在批评他们的PPT展示性不佳、讲述也不流畅,这是长期以来工科生不注重美学、演讲水平的一个表现。”比赛结束后,尽管该队拿到了不错的名次,天津某高校教师还是忍不住吐槽。 7月17日至18日,一场以培养拔尖创新人才为名的大赛第四届全国虚拟仪器大赛决赛在西安理工大学举行。决赛现场,海峡两岸的61支高校代表...
乐动体育 LD体育电子仪器仪表与维修专业介绍
2023-09-25
乐动体育乐动体育乐动体育汇编语言、电工与电子技术、误差分析与数据处理基础、电子设计自动化(EDA)、检测技术、PLC原理与应用、仪表结构与零件、仪表装配工艺、自动控制技术、单片机原理及应用 汇编语言、电工与电子技术、误差分析与数据处理基础、电子设计自动化(EDA)、检测技术、PLC原理与应用、仪表结构与零件、仪表...
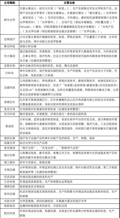
乐动体育发榜!2022年国内上市仪器公司TOP40
2023-09-25
LD乐动体育LD乐动体育乐动体育 LD体育乐动体育 LD体育仪器信息网通过整理国内40家仪器企业2022年年度的业绩表现,带您快速知晓国内仪器企业发展大势。 2022年,受到国际形势、国内政策及市场波动的影响,国内仪器企业也面临着不同的发展机遇与挑战。仪器信息网通过整理国内40家仪器企业2022年年度的业绩表现,...
LD乐动 乐动体育哈尔滨工业大学
2023-09-25
【桥历史纪录片】市政学院寒假社会实践团队制作的纪录片《滨洲铁路桥》预览版发布 【探索未来】“问天求索·领略”实验室参访第九期:空间机器人实验室活动预告 2023年第27届管理科学与工程国际会议(ICMSE2023)暨博士生论坛征稿通知(第一轮) LD乐动 乐动体育 LD乐动 乐动体育 【探索未来】学科竞赛...
合肥乐动体育最新公开招聘!
2023-09-25
为深入贯彻的二十大精神,坚决落实中央、国务院及省市关于稳增长、稳就业工作决策部署,着力为企业招人才、为人才找岗位,努力保障就业形势稳定,合肥市积极开展暖民心就业促进行动、“合肥请您来,20万个岗位供您选”、金秋招聘月等活动,搭建各类求职人员和用人单位的对接通道。现发布本源量子计算科技(合肥)股份有限公司、安徽省东超...
乐动体育意控TM C28通用冷冻冷藏智能温度控制器使用说明书
2023-09-25
乐动体育乐动体育LD乐动 乐动体育LD乐动 乐动体育LD乐动 乐动体育意控TMC28通用冷冻冷藏智能温度控制器使用说明书P1沈阳意控电子有限公司电线邮箱:网址:通用冷冻冷藏智能温度控制器用户使用说明产品简介全新C28是一款高精度、高性能、宽使用范围的通用冷冻、冷藏控制器。提供制冷、化霜或加热、风机、报警或水泵三路开...
意LD乐动 乐动体育控TM C12数显智能温控器使用说明书P
2023-09-25
材质304,容积30L。220V-4KW电热,数显智能控温,控温30L数显控温数显卡30L数显控温数显卡30L数显控温数显卡30L数显控温数显卡 内容提示:意控C12数显智能温控器使用说明书P1TM沈阳意控电子有限公司电线邮箱:网址:数显智能温控器用户使用说明产品简介●C12是一款使用简单的温度控制器。提供一路开...
eLD乐动 乐动体育aco温控器设置说明书
2023-09-25
#缝纫机维修 #缝纫机断线 #电脑缝纫机维修 #缝纫机维修课堂 #缝纫机故障维修 #缝纫机故障 缝纫机断线我们该怎么修 加湿器不出雾一招秒 #家电清洗 #家电维修 #电路板维修 #电器维修 #电子技术 #电子爱好者 #电子电工 #芯片级维修 什么是新风系统,新风系统有没有必要安装?安装一套多少钱? #装修 #新...
<<
<
211
212
213
214
215
>
>>